"Hemos descubierto una reprogramación metabólica muy específica para cada clase de célula inmunitaria e incluso subtipos celulares, y la compleja reprogramación metabólica del sistema inmunitario está asociada al metaboloma global del plasma y es predictiva de la gravedad de la enfermedad e incluso de la muerte del paciente", dijo uno de los coautores.
Madrid, 7 de septiembre (Europa Press).- Los pacientes de COVID-19 tienen respuestas inmunitarias diferentes que conducen a resultados de la enfermedad que van desde la infección asintomática por SARS-CoV-2 hasta la muerte. Tras examinar las muestras de sangre de casi 200 pacientes, los investigadores han descubierto cambios metabólicos subyacentes que regulan la reacción de las células inmunitarias a la enfermedad. Estos cambios están asociados a la gravedad de la enfermedad y podrían utilizarse para predecir la supervivencia de los pacientes, según publican en la revista Nature Biotechnology.
"Sabemos que hay una gama de respuestas inmunes a la COVID-19, y los procesos biológicos que subyacen a esas respuestas no se conocen bien --recuerda el co-primer autor Jihoon Lee, un estudiante graduado en el Centro de Investigación del Cáncer Fred Hutchinson, en Estados Unidos--. Analizamos miles de marcadores biológicos vinculados a las vías metabólicas que subyacen al sistema inmunológico y encontramos algunas pistas sobre qué cambios inmunometabólicos pueden ser fundamentales en la enfermedad grave".
Integrated analysis of plasma and single immune cells uncovers metabolic changes in individuals with COVID-19 https://t.co/3AMcduQqzI pic.twitter.com/nnUZ9dmeEa
— Nature Biotechnology (@NatureBiotech) September 6, 2021
Según señala, esperan que estas observaciones de la función inmunitaria "ayuden a otros a reconstruir la respuesta del cuerpo a la COVID-19. El conocimiento más profundo que se obtenga aquí podría conducir a mejores terapias que puedan dirigirse con mayor precisión a los cambios inmunológicos o metabólicos más problemáticos", añade.
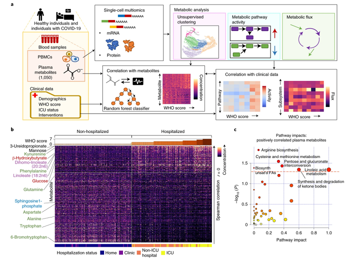
Los investigadores de este estudio multicéntrico recogieron 374 muestras de sangre -dos extracciones por paciente durante la primera semana tras el diagnóstico de la infección por SARS-CoV-2- y analizaron su plasma y sus células inmunitarias individuales. El análisis incluyó mil 387 genes implicados en vías metabólicas y mil 050 metabolitos plasmáticos.
En las muestras de plasma, el equipo descubrió que el aumento de la gravedad de la COVID-19 se asocia con alteraciones de los metabolitos, lo que sugiere una mayor actividad relacionada con el sistema inmunitario. Además, mediante la secuenciación de células individuales, los investigadores descubrieron que cada tipo de célula inmunitaria principal tiene una firma metabólica distinta.

"Hemos descubierto una reprogramación metabólica muy específica para cada clase de célula inmunitaria (por ejemplo, células T 'asesinas' CD8+, células T 'auxiliares' CD4+, células B secretoras de anticuerpos, etc.) e incluso subtipos celulares, y la compleja reprogramación metabólica del sistema inmunitario está asociada al metaboloma global del plasma y es predictiva de la gravedad de la enfermedad e incluso de la muerte del paciente", explica el doctor Yapeng Su, coautor y científico investigador del Instituto de Biología de Sistemas.
"Estos conocimientos tan profundos y clínicamente relevantes sobre la sofisticada reprogramación metabólica dentro de nuestros sistemas inmunitarios heterogéneos son imposibles de obtener de otro modo sin un análisis multiómico avanzado de una sola célula", prosigue.
Según resalta Jim Heath, presidente y profesor del ISB y coautor del artículo, "este trabajo proporciona información importante para desarrollar tratamientos más eficaces contra la COVID-19. También representa un importante obstáculo tecnológico".

"Muchos de los conjuntos de datos que se recogen de estos pacientes tienden a medir aspectos muy diferentes de la enfermedad y se analizan de forma aislada --prosigue--. Por supuesto, a uno le gustaría que estos diferentes puntos de vista contribuyeran a una imagen global del paciente. El enfoque descrito aquí permite que la suma de los diferentes conjuntos de datos sea mucho mayor que las partes, y proporciona una interpretación mucho más rica de la enfermedad".




