Expertos japoneses localizan eslabón perdido del aprendizaje y la memoria

10/06/2021 - 12:15 am

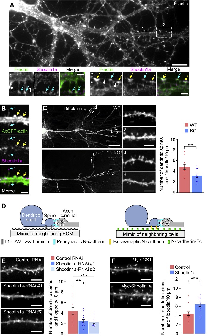
Los resultados del estudio sugieren que la alteración del acoplamiento de las moléculas de adhesión celular y la actina polimerizadora mediante shootin1a puede ser un factor causante de trastornos neurológicos, como el espectro autista o Alzheimer.

Madrid, 10 de junio (Europa Press).- Investigadores del Instituto de Ciencia y Tecnología de Nara, en Japón, han localizado el eslabón perdido que subyace en el aprendizaje y la memoria al descubrir que la plasticidad estructural de las espinas dendríticas, un proceso clave que subyace tanto al aprendizaje como a la memoria, requiere el acoplamiento de las moléculas de adhesión celular y la actina polimerizadora mediante shootin1a.

Sus hallazgos, publicados en la revista Cell Reports, sugieren que la alteración de este acoplamiento puede ser un factor causante de muchos trastornos neurológicos, como el trastorno del espectro autista y la enfermedad de Alzheimer, y podría conducir a la identificación de nuevas dianas farmacológicas para estos trastornos.

En las neuronas, los cambios en el tamaño de las espinas dendríticas -pequeñas protuberancias celulares que intervienen en la transmisión sináptica- se consideran un mecanismo clave para el aprendizaje y la memoria. Sin embargo, aún se desconoce la forma concreta en que se producen estos cambios estructurales.

En su estudio publicado, los investigadores han revelado que la unión de las moléculas de adhesión celular con la actina, a través de una importante proteína enlazadora en la columna vertebral estructural de las sinapsis, es vital para este proceso de plasticidad estructural.

Las proteínas de actina constituyen una parte importante de la estructura de la célula, o citoesqueleto, y permiten cambios dinámicos en esta estructura al formar microfilamentos cuando se requiere crecimiento o movimiento.

Originalmente se pensaba que la polimerización de la actina era todo lo que se necesitaba para que las espinas dendríticas cambiaran de tamaño en respuesta a la activación sináptica, pero los investigadores del NAIST descubrieron que este proceso por sí solo no era suficiente para causar plasticidad estructural, y decidieron abordar este problema.

Shootin1a participa en la formación de espinas dendríticas. Foto: Ria FajarwatiKastian et al., Shootin1a-mediated actin-adhesion coupling generates force to trigger structural plasticity of dendritic spines, Cell Reports, mayo 2021.

"Los modelos actuales de plasticidad estructural en las espinas dendríticas no tienen en cuenta la fuerza mecánica --afirma Naoyuki Inagaki, autor correspondiente del estudio--. Ya habíamos identificado el papel de shootin1a, una proteína implicada en el desarrollo neuronal, en el crecimiento de los axones, por lo que queríamos investigar si esta proteína podría tener también un papel en la plasticidad estructural de las espinas dendríticas".

Para explorar esta cuestión, los investigadores utilizaron neuronas de roedores de control y de roedores con knockout de shootin1a para examinar si ésta estaba implicada en la formación de espinas dendríticas.

Los investigadores querían determinar si la fuerza mecánica se generaba en las espinas dendríticas mediante el acoplamiento mediado por shootin1a de la actina y las moléculas de adhesión celular -proteínas de la superficie celular que unen a las células en las sinapsis- de forma similar a lo que habían observado en los axones.

"Los resultados fueron claros --asegura Inagaki--. Descubrimos que shootin1a unía mecánicamente la actina polimerizante con las moléculas de adhesión celular en las espinas dendríticas, y revelamos que la actividad sináptica potenciaba este acoplamiento, permitiendo así que los filamentos de actina empujaran contra las membranas y agrandaran las espinas".

Los resultados de este estudio son los primeros en vincular la fuerza mecánica con la plasticidad de las espinas dendríticas dependiente de la actividad sináptica y proporcionan nuevos conocimientos sobre los mecanismos de plasticidad estructural en estas espinas.

Dado que los cambios en la plasticidad de las espinas dendríticas dependientes de la actividad se han implicado en múltiples trastornos neuropsiquiátricos y neurodegenerativos, como el trastorno del espectro autista y la enfermedad de Alzheimer, estos hallazgos son importantes porque sugieren que la alteración de shootin1a puede conducir al desarrollo de trastornos neurológicos. Futuros estudios sobre este mecanismo de plasticidad estructural en las espinas dendríticas podrían podrían proporcionar nuevas dianas farmacológicas para estos trastornos.

Europa Press

Europa Press

Lo dice el reportero